Mind Map Perubahan Sosial

May 05, 2021

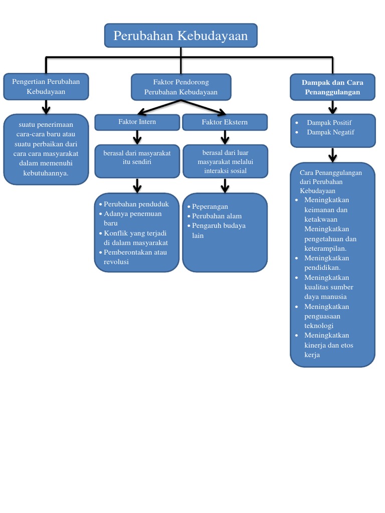
PERUBAHAN SOSIAL | MindMeister Mind Map PERUBAHAN SOSIAL | MindMeister Mind Map Perubahan sosial | MindMeister Mind Map FAKTOR YANG MEMPENGARUHI PERUBAHAN SOSIAL BUDAYA | MindMeister … PERUBAHAN SOSIAL | MindMeister Mind Map 01. Mind Map Perubahan Sosial by BBQ BPMRPK on SoundCloud - Hear … teori teori perubahan sosial | MindMeister Mind Map Mind Map Perubahan Sosial Blog Anne: Perubahan Sosial Budaya Mind Mapping Sosiologi by Irwan Hidayat PERUBAHAN SOSIAL DALAM MASYARAKAT | MindMeister Mind Map 282341481-Mind-Map-Perubahan-Sosial.docx - Universal Bersifat … Belajar dan Bermain Mind Mapping | MGMP IPS Indramayu Mind Map Masyarakat pedesaan dan perkotaan Perubahan sosial | MindMeister Mind Map Perubahan Sosial (Perubahan pada lembaga-lembaga… | MindMeister … Mind Map Perubahan Sosial Contoh Penerapan Mind Map bidang Arsitektur | Dunia Arsitektur gambarkan skema peta konsep perubahan sosial - Brainly.co.id Karakter123.com: PERUBAHAN SOSIAL BUDAYA Faktor Perubahan Sosial | MindMeister Mind Map Edraw Mind Map Pendapatan nasional 2 Faktor Pendorong dan Penghambat Perubahan Sosial Budaya PERUBAHAN SOSIAL | MindMeister Mind Map stratifikasi sosial by ucok aja Perubahan Sosial | MindMeister Mind Map Mind map Konsep Diagram Organisasi, Kaca mata, teks, yang lain … Berselancar dengan Peta Pikiran | MEDIA PEMBELAJARAN IPS Perubahan sosial: Pengertian dan Ruang Lingkup. Copy of Mind Mapping Template by Vincentius Nicky College Life: Mind Mapping, Ilmu Sosial Dasar mind map DOC) mind map behavioristik | agus permana - Academia.edu Materi Sosiologi SMA Kelas XII Bab III: Ketimpangan Sosial Sebagai … PERUBAHAN SOSIAL | MindMeister Mind Map Catatan tentang [mind map] Sosiologi - - Clear All Categories - agentseasysite Mind Map Agama dan Masyarakat Perubahan Sosial Budaya sebagai Pengaruh Modernisasi by yoandhika … mindmap lingkungan hidup, sosial berkarya | Sosial Berkarya Bentuk - Bentuk Perubahan Sosial | MindMeister Mind Map Berbagi Sosiologi - Publications | Facebook 6 Contoh Dan Cara Membuat Mind Mapping yang Menarik – Mamikos Info Video Pembelajaran Sosiologi Kelas XII : Perubahan Sosial dan … PERUBAHAN SOSIAL BUDAYA by Luthfiyah Salsabillaa Mind Map Globalisasi Mind Mapping Kerajaan Kutai - ABHISEVA.ID Mind map tentang landasan dan prinsip penguatan integritas … mind map pemanasan global Bab 2 modernisasi dan globalisasi PERUBAHAN SOSIAL DAN BUDAYA - ppt download Blog Anne: 2013 Tugas Mind Mapping PENGEMBANGAN DIRI (Mutia Alyzha) TUGAS MIND MAP (SUBTOPIK=SUHU) Materi Sosiologi Kelas XI BAB 2: Permasalahan Sosial dalam … iMindQ (mind mapping) - Aplikasi di Google Play Memahami Virus Corona dengan Mind Mapping Halaman all - Kompasiana.com Nuradiw’s Blog: Mind Mapping : Masyarakat Pedesaan dan Masyarakat … konflik dan integrasi sosial The latest and most impactful 11345 PDFs and publications in MIND … MASALAH SOSIAL DAN AKIBAT PERUBAHAN SOSIAL | Yustinasusi MATERI SOSIOLOGI SMA KELAS X BAB II : INDIVIDU, KELOMPOK DAN … MIND MAP Welcome to My Blog [Bluesec29]: Tugas Mind Map Ilmu Sosial Dasar … Mind Mapping': Seni Mencatat Tingkat Tinggi Halaman all … New Digital Economy Mind Map – Abror’s Blog Masyarakat Pedesaan dan Masyarakat Perkotaan | Adiendaaas The latest and most impactful 11345 PDFs and publications in MIND … 7+ Contoh Mind Mapping Pohon, Kreatif, Simple, Unik (Lengkap) Langkah-langkah Pembelajaran dengan Model Pembelajaran Mind Map … Perubahan Sosial Budaya Masyarakat by andhika talentyoadi MATERI SOSIOLOGI SMA/MA KELAS X BAB 3 : RAGAM GEJALA SOSIAL DALAM … Covid-19, Information Transfer dan Mind Mapping Halaman 1 … The latest and most impactful 11345 PDFs and publications in MIND … PERUBAHAN SOSIAL DAN BUDAYA - ppt download ch4 Mind map sim mind map - [DOC Document] PERUBAHAN SOSIAL BUDAYA DI ERA GLOBALISASI PDF) Sosiologi Perubahan Sosial Konsep Dasar Bimbingan Dan Konseling: Mind Map Mind Mapping Membuat Hidup Terasa Berharga Halaman all … Perubahan sosial budaya Copy of Mind Mapping Template by indah candra 1: Mind Mapping, Ilmu Sosial Dasar 6 Cara Membuat Mind Map. Mind Mapping dapat diartikan sebagai … 50+ Mind Maps ideas | mind map, study notes, notes inspiration The latest and most impactful 11345 PDFs and publications in MIND … Copy of Mind Mapping Template by Agri Asta Mind Map ANALISIS CSIS: ARAH PERUBAHAN SOSIAL - Jual Beli Buku Online 6 Contoh Dan Cara Membuat Mind Mapping yang Menarik – Mamikos Info Berselancar dengan Peta Pikiran | MEDIA PEMBELAJARAN IPS Panduan Belajar UN SMA Sosiologi 2019 - Zenius Blog Catatan tentang Perubahan Sosial - kelas - Clear Mind Map Perubahan Sosial PERUBAHAN SOSIAL DAN BUDAYA - ppt download PERUBAHAN SOSIAL BUDAYA DI ERA GLOBALISASI Kelas 8 - IPS - Pengaruh Interaksi Sosial terhadap Kehidupan … Mind Map Pengantar Administrasi Negara Bab 1 perubahan sosial

Termometer Bekerja Berdasarkan Prinsip Perubahan

Bagaimanakah Perubahan Strategi Perlawanan Terhadap Belanda